
]article_adlist-->(文/朱说念义 裁剪/张广凯)
近日,被寒武纪片霎撼动“股王”宝座后,白酒龙头贵州茅台承袭紧要开首。
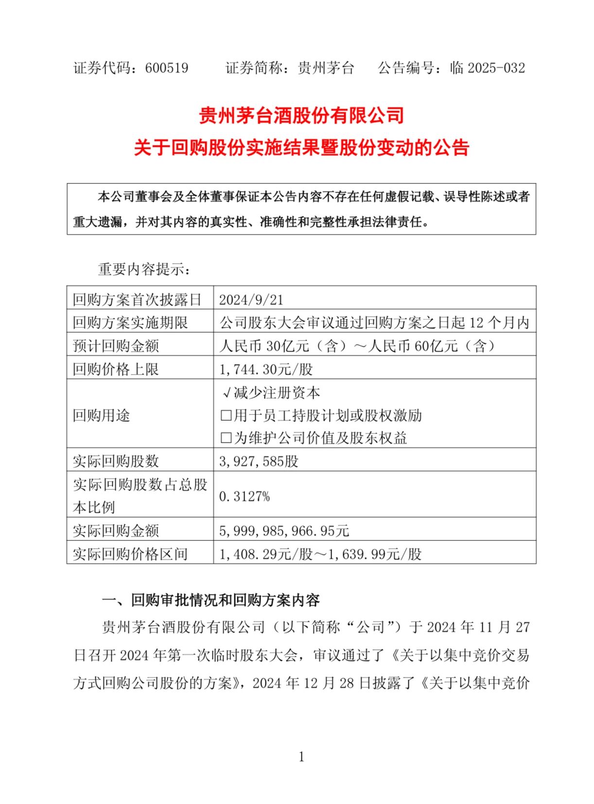
8月29日,贵州茅台酒股份有限公司(股票代码:600519.SH)公告称,自2025年1月2日初度回购以来,公司8个月已完成回购股份,骨子回购股数为392.76万股,占总股本的0.3127%,回购价钱区间为1408.29元/股—1639.99元/股,使用资金总数60亿元。

凭据回购股份有遐想,公司本次回购股份392.76万股将一皆用于刊出并减少公司注册成本。
值得防卫的是,这是贵州茅台上市以来,推论初度刊出式回购。凭据其此前的回购有遐想,拟以自有资金30亿元—60亿元(含)的金额,通过结合竞价交游容貌回购公司股份。这意味着,贵州茅台顶额完成了回购狡计。
对此,中国酒业孤独驳倒东说念主肖竹青对不雅察者网示意,本次贵州茅台一次性顶格用完60亿元上限,力度之大、作风之坚贞,在A股耗尽龙头里也颇为荒漠。
“主要宅心或是为了向市集传递‘不差钱’的信号,其账面现款仍超1400亿元,回购资金只占4%,全都不影响扩产、营销、分成等平时探求,短期故意于提振举座白酒板块情谊和改日预期。”
酒类分析师蔡学飞则合计,贵州茅台这次耗资60亿元完成上市以来初度刊出式回购,胜利减少了公司股本,有助于升迁每股收益(EPS)和鞭策价值。在现时耗尽疲软的环境下,不仅是对鞭策报告的可爱,也为现时市集及白酒行业注入了牢固预期。
而同日晚间,贵州茅台再发公告称,公司控股鞭策“茅台集团”狡计在公告讦布之日起的6个月内,通过结合竞价交游容貌增握公司股票,拟增握金额不低于30亿元(含)且不高于33亿元(含)。

公告明确,茅台集团将以自有资金和自筹资金来完成这次增握。欺压8月29日,茅台集团握有6.79亿股公司股票,占公司总股本的54.07%。
关于本次增握,贵州茅台示意,主要基于对公司恒久价值的招供和改日发展的信心,以进一步相沿公司高质料可握续发展。本次不设增握价钱区间,茅台集团将凭据股票市集以及公司股价等情况择机推论增握狡计,且同意在增握狡计推论时候及法依期限内不减握所握有的公司股份。
这亦然茅台集团时隔两年半后的又一轮增握行径。此前于2022年末,茅台集团和联系方茅台时刻确立公司,曾揣摸出资17.45亿元增握贵州茅台。
肖竹青指出,茅台集团当年仅有的4次增握,均发生在公司估值或行业景气度的低谷期,辞别为2008年民众金融危急、2013年“八项章程”重迭白酒行业“塑化剂风云”、2018年中好意思生意摩擦和2022年的疫情冲击。“本次增握金额又创历史之最,阐发其合计现时市集环境一经颇为严峻。集团以真金白银进场,可阶段性封死深跌空间,升迁板块贵重属性,同期也可进一步增强讲话权,为改日可能的分成率上调或股权激发预留空间。”
探求层面,贵州茅台刚于八月中旬泄露了2025年中期功绩。财报裸露,公司上半年的总营收为910.94亿元,同比增长9.16%;包摄于上市公司鞭策的净利润454.03亿元,同比增长8.89%。
尽管其营收净利皆再翻新高,但增幅却已进一步放缓至2015年来的初度个位数。要是说增速放缓,还能从其2024年度功绩阐发会上找到合理预兆,那么一些中枢方针的变化仍在揭露潜在风险。
其中,被视为“酒企功绩蓄池塘”的条约欠债接近腰斩,贵州茅台的条约欠债已从年头的95.9亿元降至55.1亿元,下滑了42.59%。不外与诸多同业比较,贵州茅台仍领有最高的条约欠债,也就意味着领有最巨大的功绩缓冲垫。此外,其探求性现款流也大幅滑坡64.18%至131.2亿元;被定位为茅台酒“护卫舰”的酱香系列酒,上半年以4.69%的增幅创下连年新低,一季度尚还录得18%的增长,但二季度急转直下,同比着落6.52%,甚而遭殃举座净利率下滑了0.9个百分点。
成本市集方面,贵州茅台曾恒久是A股第一高价股,稳坐“股王”宝座。但近期,寒武纪(股票代码:688256.SH)异军突起,8月27日的盘中股价一度赶超贵州茅台,成为两市第一高价股,但尾盘回落未能守住。
欺压9月1日收盘,寒武纪每股报1448.39元,总市值约6059.34亿;贵州茅台每股报1470.1元,总市值约1.85万亿元,仍是名副其实的“股王”。
但在白酒下行周期中,龙头靠近的压力也明晰可见。肖竹青指出,本次贵州茅台使出“史上最大回购+史上最大增握”的组合拳,旨在向市集亮明底线——公司的现款流和品牌价值依然牢固。
但他也进一步强调,“决定股价能否信得过上扬的要道赌钱app下载,依旧是终局动销和价钱体系,九十月份的传统销售旺季,将会是侦查信心的中枢窗口。”
海量资讯、精确解读,尽在新浪财经APP